Publications

TGF-β-induced fibrotic scar formation limits recovery of spinal cord injury
Bone Research
Pan D, Wu P, Noller K, Cahan P, Cao X.
TGF-beta-driven fibrotic scarring by macrophages and pericytes impedes spinal cord repair; neutralizing TGF-beta improves functional recovery in mice.
Feb 2026 | PubMed
82
Protocol to investigate the effects of localized gene expression disruption on mouse limb development via direct siRNA injection and explant culture
STAR Protocols
Yea JH, Onggo SES, Dewagan S, Chen K, Young KK, Cahan P
Step-by-step protocol for localized siRNA knockdown in embryonic mouse hindlimb explants with a morphology scoring system.
Feb 2026 | PubMed
81
Mapping somatosensory afferent circuitry to bone identifies neurotrophic signals required for fracture healing
Science
Xu M, Li Z, Thottappillil N, Cherief M, Zhu M, Xing X, Gomez-Salazar M, Rao C, Ramesh S, Mwirigi JM, Sankaranarayanan I, Tavares-Ferreira D, Zhang C, Wang XW, Archer M, Guan Y, Tower RJ, Cahan P, Price TJ, Clemens TL, James AW.
Single-cell profiling of bone-innervating sensory neurons identifies FGF9 as a key neurotrophic signal promoting fracture repair.
Jan 2026 | PubMed
80
A comparison of computational methods for expression forecasting
Genome Biology
Kernfeld E*, Yang Y, Weinstock JS, Battle A#, Cahan P#
Benchmarking expression forecasting methods across 11 perturbation datasets reveals most fail to outperform simple baselines.
Nov 2025 | PubMed
79
CrebA regulation of secretory capacity: Genome-wide transcription profiling coupled with in vivo DNA binding studies
Genetics
Jackson DJ*, Peng D*, Shinde SA, Holenarasipura A, Ajay V, Cahan P#, Andrew DJ#
scRNA-seq of CrebA-null Drosophila embryos reveals CrebA directly activates secretory pathway genes via proximal promoter binding.
Oct 2025 | PubMed
78
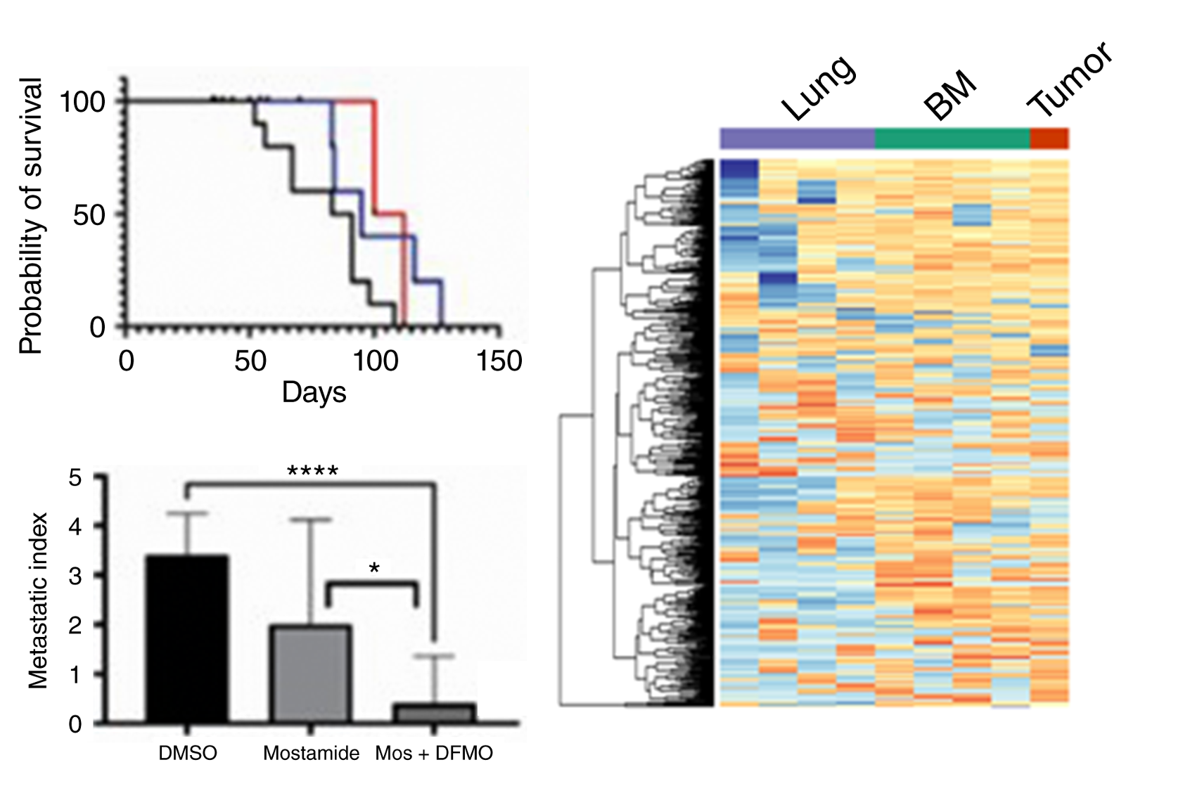
Polyamine Depletion by D,L-alpha-difluoromethylornithine Inhibits Ewing Sarcoma Metastasis by Inducing Ferroptosis
Clinical Cancer Research
Offenbacher R, Jackson KW, Hayashi M, Zhang J, Peng D, Tan Y, Stewart TM, Ciero P, Foley J, Casero RA, Cahan P, Loeb DM.
DFMO prevents Ewing sarcoma metastasis by inducing ferroptosis, providing preclinical rationale for clinical testing.
Jul 2025 | PubMed
77
DNA methylation memory of pancreatic acinar-ductal metaplasia transition state altering Kras-downstream PI3K and Rho GTPase signaling in the absence of Kras mutation
Genome Medicine
Lo EKW, Idrizi A, Tryggvadottir R, Zhou W, Wenpin Hou, Ji H, Cahan P#, Feinberg AP#
Pancreatic cells retain DNA methylation marks from ADM transition at Kras-downstream pathway genes even after expression normalizes.
Mar 2025 | PubMed | JHMI Newsroom
76
Inhibition of DKK-1 by WAY262611 Inhibits Osteosarcoma Metastasis
Molecular Cancer Therapeutics
Tal A, Gunawardana-Zeigler S, Peng D, Tan Y, Munoz Perez N, Offenbacher R, Kastner L, Ciero P, Randolph ME, Gong Y, Deng HW, Cahan P, Loeb DM.
Small-molecule DKK-1 inhibitor activates Wnt signaling, induces osteoblast differentiation, and prevents osteosarcoma metastasis in vivo.
2025 | PubMed
75
OneSC: A computational platform for recapitulating cell state transitions
Bioinformatics
Peng D and Cahan P
OneSC simulates cell state transitions via stochastic differential equations on core TF networks, accurately predicting perturbation outcomes.
2024 | PubMed
74
Cell cycle expression heterogeneity predicts degree of differentiation
Briefings in Bioinformatics
Noller K and Cahan P
stemFinder predicts differentiation state from cell cycle gene expression heterogeneity, outperforming existing methods with better scalability.
Sep 2024 | PubMed
73
Transcriptome data are insufficient to control false discoveries in regulatory network inference
Cell Systems
Kernfeld EM, Keener RM, Cahan P#, Battle A#
Unmeasured confounding variables are a major driver of false discoveries in transcriptional regulatory network inference from expression data.
Direct comparison of mass cytometry and single-cell RNA sequencing of human peripheral blood mononuclear cells
Scientific Data
Su EY*, Fread K*, Goggin S, Zunder ER#, Cahan P#
Split-sample CyTOF vs scRNA-seq comparison reveals cell-type-specific concordance between protein and mRNA measurements.
May 2024 | PubMed
71
Organogenetic transcriptomes of the Drosophila embryo at single cell resolution
Development
Peng D, Jackson D, Palicha B, Kernfeld EM, Laughner N, Shoemaker A, Celniker SE, Loganathan R, Cahan P#, Andrew DJ#
Single-cell atlas of Drosophila organogenesis reveals tissue-specific transcription programs and matrisome cell origins.
Jan 2024 | PubMed
70
Analysis of the human kidney transcriptome and plasma proteome identifies markers of proximal tubule maladaptation to injury.
Science Translational Medicine
Wen Y, Su E, Xu L, Menez S, Moledina DG, Obeid W, Palevsky PM, Mansour SG, Devarajan P, Cantley LG, Cahan P, Parikh CR; Kidney Precision Medicine Project; Translational Investigation of Biomarker Endpoint of Acute Kidney Injury.
Multi-omics analysis identifies plasma protein markers of maladaptive proximal tubule repair predicting adverse outcomes after AKI.
Dec 2023 | PubMed | JHMI Newsroom
69
Single cell and spatial transcriptomics analysis of kidney double negative T lymphocytes in normal and ischemic mouse kidneys.
Scientific Reports
Gharaie S, Lee K, Noller K, Lo EK, Miller B, Jung HJ, Newman-Rivera AM, Kurzhagen JT, Singla N, Welling PA, Fan J, Cahan P, Noel S, Rabb H.
Combined scRNA-seq and spatial transcriptomics characterize kidney double-negative T cells and their localization during AKI.
Nov 2023 | PubMed
68
Platform-agnostic CellNet enables cross-study analysis of cell fate engineering protocols.
Stem Cell Reports
Lo EKW, Velazquez J, Peng D, Kwon C, Ebrahimkhani MR, Cahan P
PACNet enables cross-platform, cross-study comparison of cell engineering protocols by scoring transcriptional fidelity against natural cell types.
Aug 2023 | PubMed
67
RANK+TLR2+ myeloid subpopulation converts autoimmune to joint destruction in rheumatoid arthritis.
Elife.
Zhang W#, Noller K#, Crane J, Wan M, Wu X, Cahan P, Cao X.
A RANK+TLR2+ myeloid subset drives the transition from autoimmunity to osteoclast-mediated joint destruction in rheumatoid arthritis.
May 2023 | PubMed
66
Sympathetic Innervation Regulates Osteocyte-Mediated Cortical Bone Resorption during Lactation.
Advanced Science
Guo Q, Chen N, Qian C, Qi C, Noller K, Wan M, Liu X, Zhang W, Cahan P, Cao X.
Sympathetic nerves promote osteocyte-driven cortical bone resorption during lactation through beta-adrenergic signaling and extracellular vesicle secretion.
Apr 2023 | PubMed
65
Gene regulation network inference using k-nearest neighbor-based mutual information estimation: revisiting an old DREAM.
BMC Bioinformatics.
Shachaf LI, Roberts E, Cahan P, Xiao J.
A kNN mutual information estimator combined with a new inference algorithm improves gene regulatory network reconstruction by 20-35%.
Mar 2023 | PubMed
64
Immune Checkpoint Molecule TIGIT Regulates Kidney T Cell Functions and Contributes to AKI.
J Am Soc Nephrol.
Noel S, Lee K, Gharaie S, Kurzhagen JT, Pierorazio PM, Arend LJ, Kuchroo VK, Cahan P, Rabb H.
TIGIT is upregulated on kidney T cells after acute kidney injury, and its deletion protects mice from ischemic and nephrotoxic damage.
Jan 2023 | PubMed
63
A conversation with ChatGPT on the role of computational systems biology in stem cell research
Stem Cell Reports.
Cahan P#, Treutlein B#
Commentary: Explores the potential roles and limitations of large language models like ChatGPT in computational stem cell biology.
Jan 2023 | PubMed
62
Single-Cell Transcriptomic Census of Endothelial Changes Induced by Matrix Stiffness and the Association with Atherosclerosis.
Advanced Functional Materials.
Zamani M*, Cheng YH*,Charbonier F, Kumar V, Mayer AT, Trevino AE, Quertermous T, Chaudhuri O, Cahan P#, Huang NF#
Pathological matrix stiffness promotes endothelial-to-mesenchymal transition, enriching transcriptional signatures associated with atherosclerosis.
Nov 2022 | PubMed
61
Engineering Skeletal Muscle Grafts with PAX7::GFP-Sorted Human Pluripotent Stem Cell-Derived Myogenic Progenitors on Fibrin Microfiber Bundles for Tissue Regeneration
Bioengineering (Basel).
Somers SM, Gilbert-Honick J, Choi IY, Lo EKW, Lim H, Dias S, Wagner KR, Mao HQ, Cahan P, Lee G, Grayson WL
PAX7-sorted human PSC-derived myogenic progenitors on fibrin microfiber bundles form skeletal muscle grafts that promote regeneration in vivo.
Nov 2022 | PubMed
60
Reconstruction of dynamic regulatory networks reveals signaling-induced topology changes associated with germ layer specification.
Stem Cell Reports.
Su EY*, Spangler A*,Bian Q, Kasamoto JY, Cahan P
A computational method reconstructs time-varying gene regulatory networks to reveal signaling-induced topology changes during germ layer specification.
Jan 2022
59
Spatial transcriptomics reveals a role for sensory nerves in preserving cranial suture patency through modulation of BMP/TGF-β signaling.
Proc Natl Acad Sci U S A.
Tower RJ, Li Z, Cheng YH, Wang XW, Rajbhandari L, Zhang Q, Negri S, Uytingco CR, Venkatesan A, Zhou FQ, Cahan P, James AW, Clemens TL.
Sensory nerve-derived signals maintain cranial suture patency by promoting progenitor proliferation and inhibiting premature ossification.
Oct 2021 | PubMed
58
Computational reconstruction of the signalling networks surrounding implanted biomaterials from single-cell transcriptomics.
Nature Biomedical Engineering
Cherry C, Maestas DR, Han J, Andorko JI, Cahan P, Fertig EJ, Garmire LX, Elisseeff JH.
Single-cell transcriptomics of implanted biomaterials reveals modular intercellular signaling networks characterizing material-specific immune responses.
Aug 2021 | PubMed
57
Evaluating the transcriptional fidelity of cancer models.
Genome Medicine
Peng D*, Gleyzer R*, Tai WH, Kumar P, Bian Q, Isaacs B, Rocha EL, Cai S, DiNapoli K, Huang FW, Cahan P
CancerCellNet scores how faithfully cancer cell lines, xenografts, and tumoroids recapitulate the transcriptional identity of natural tumors.
Apr 2021 | PubMed
56
Challenges for Computational Stem Cell Biology: A Discussion for the Field.
Stem Cell Reports
Rackham O, Cahan P, Mah N, Morris S, Ouyang JF, Plant AL, Tanaka Y, Wells CA.
Perspective: Identifies key opportunities and barriers facing computational stem cell research requiring coordinated action across the field.
Jan 2021 | PubMed
55
Computational Stem Cell Biology: Open Questions and Guiding Principles.
Cell Stem Cell
Cahan P, Cacchiarelli D, Dunn SJ, Hemberg M, de Sousa Lopes SMC, Morris SA, Rackham OJL, Del Sol A, Wells CA.
Review: Articulates guiding principles for computational stem cell biology across cell typing, trajectory inference, and network analysis.
Jan 2021 | PubMed
54
Gene Regulatory Network Analysis and Engineered Directs Development and Vascularization of Multilineage Human Liver Organoids.
Cell Systems
Velazquez JJ, LeGraw R, Moghadam F, Tan Y, Kilbourne J, Maggiore JC, Hislop J, Liu S, Cats D, Chuva de Sousa Lopes SM, Plaisier C, Cahan P, Kiani S, Ebrahimkhani MR
Engineering gene regulatory networks via PROX1, ATF5, and CYP3A4 activation directs maturation and vascularization of human liver organoids.
Nov 2020 | PubMed
53
Hepatocyte-like cells derived from human induced pluripotent stem cells using small molecules: implications of a transcriptomic study.
Stem Cell Res Ther.
Gao X, Li R, Cahan P, Zhao Y, Yourick JJ, Sprando RL
Small molecule-driven iPSC differentiation produces hepatocyte-like cells with a mixed fetal-adult phenotype; transcriptomics suggests pathways for further maturation.
Sep 2020 | PubMed
52
A single cell transcriptional atlas of early synovial joint development.
Development.
Bian Q, Cheng YH, Wilson JP, Su EY, Kim DQ, Yoo S, Blackshaw S, Cahan P
A scRNA-seq atlas of the developing murine knee joint reveals transcriptional programs governing synovial joint progenitor fate diversification.
Jun 2020 | PubMed
51
Evaluation of Bunina et al.: Synthesizing Multi-omics Data to Delineate Neuronal Differentiation.
Cell Systems.
Lo EKW, Su EY, Cahan P
Commentary: Evaluates how multi-omics data integration delineates SOX2 chromatin interaction network rewiring during neuronal differentiation.
Jun 2020 | PubMed
50
Small-Molecule PAPD5 Inhibitors Restore Telomerase Activity in Patient Stem Cells.
Cell Stem Cell.
Nagpal N, Wang J, Zeng J, Lo E, Moon DH, Luk K, Braun RO, Burroughs LM, Keel SB, Reilly C, Lindsley RC, Wolfe SA, Tai AK, Cahan P, Bauer DE, Fong YW, Agarwal S.
Small-molecule PAPD5 inhibitors restore telomerase RNA maturation and telomere length in dyskeratosis congenita patient stem cells.
Apr 2020 | PubMed
49
Transcriptome Dynamics of Hematopoietic Stem Cell Formation Revealed Using a Combinatorial Runx1 and Ly6a Reporter System.
Stem Cell Reports.
Chen MJ, Lummertz da Rocha E, Cahan P, Kubaczka C, Hunter P, Sousa P, Mullin NK, Fujiwara Y, Nguyen M, Tan Y, Landry S, Han A, Yang S, Lu YF, Jha DK, Vo LT, Zhou Y, North TE, Zon LI, Daley GQ, Schlaeger TM.
A dual reporter mouse and scRNA-seq reveal that maturing pre-HSCs acquire interferon signatures and quiescence as they transition to fetal liver HSCs.
Apr 2020 | PubMed
48
Multi-scale cellular engineering: From molecules to organ-on-a-chip.
APL Bioengineering.
Huang NF, Chaudhuri O, Cahan P, Wang A, Engler AJ, Wang Y, Kumar S, Khademhosseini A, Li S.
Review: Summarizes advances in molecular, cellular, and organ-on-a-chip engineering for designing complex living systems.
Mar 2020 | PubMed
47
Interleukin-36γ-producing macrophages drive IL-17-mediated fibrosis.
Science Immunology.
Sommerfeld SD, Cherry C, Schwab RM, Chung L, Maestas DR Jr, Laffont P, Stein JE, Tam A, Ganguly S, Housseau F, Taube JM, Pardoll DM, Cahan P, Elisseeff JH.
scRNA-seq identifies a CD9+IL-36gamma+ macrophage subset at biomaterial implant sites that drives IL-17-mediated fibrosis.
Oct 2019 | PubMed
46
SingleCellNet: A Computational Tool to Classify Single Cell RNA-Seq Data Across Platforms and Across Species.
Cell Systems.
Tan Y and Cahan P
SingleCellNet classifies scRNA-seq data by cell type across platforms and species, enabling quantitative identity assessment of engineered cells.
Jul 2019 | PubMed
45
A systems biology pipeline identifies regulatory networks for stem cell engineering.
Nature Biotechnology.
Kinney MA, Vo LT, Frame JM, Barragan J, Conway AJ, Li S, Wong KK, Collins JJ, Cahan P, North TE, Lauffenburger DA, Daley GQ
A computational pipeline identifies ErbB4 as a regulator that improves erythroid differentiation from pluripotent stem cells.
Jul 2019 | PubMed
44
A Public BCR Present in a Unique Dual-Receptor-Expressing Lymphocyte from Type 1 Diabetes Patients Encodes a Potent T Cell Autoantigen
Cell.
Ahmed R, Omidian Z, Giwa A, Cornwell B, Majety N, Bell DR, Lee S, Zhang H, Michels A, Desiderio S, Sadegh-Nasseri S, Rabb H, Gritsch S, Suva ML, Cahan P, Zhou R, Jie C, Donner T, Hamad ARA
A novel dual TCR/BCR-expressing lymphocyte in type 1 diabetes patients carries a public clonotype encoding a potent CD4 T cell autoantigen.
May 2019 | PubMed
43
Cell Fate Engineering Tools for iPSC Disease Modeling.
Methods Mol Biol.
Lo EKW, Cahan P.
A methods chapter demonstrating how to use CellNet with RNA-seq to assess and improve iPSC-derived cell populations for disease modeling.
2019 | PubMed
42
A single cell transcriptional portrait of embryoid body differentiation and comparison to progenitors of the developing embryo
Stem Cell Research.
Spangler, A, Su, E, Craft, AM, Cahan P
scRNA-seq of embryoid bodies reveals distinct pluripotent, neuroectodermal, and mesendodermal populations and their differentiation trajectories.
Aug 2018 | PubMed
41
A CLK3-HMGA2 Alternative Splicing Axis Impacts Human Hematopoietic Stem Cell Molecular Identity throughout Development
Cell Stem Cell.
Cesana M*, Guo MH*, Cacchiarelli D*, Wahlster L, Barragan J, Doulatov S, Vo LT, Salvatori B, Trapnell C, Clement K, Cahan P, Tsanov KM, Sousa PM, Tazon-Vega B, Bolondi A, Giorgi FM, Califano A, Rinn JL, Meissner A, Hirschhorn JN, Daley GQ
A CLK3-HMGA2 alternative splicing axis enables human HSCs to maintain HMGA2 function by evading let-7 miRNA silencing across development.
Apr 2018 | PubMed
40
Programming Morphogenesis through Systems and Synthetic Biology
Trends in Biotechnology.
Velazquez JJ*, Su E*, Cahan P^, Ebrahimkhani MR^
Review: Proposes that synthetic biology, single-cell genomics, and multiscale modeling can be combined to program tissue morphogenesis.
Dec 2017 | PubMed
39
Assessment of engineered cells using CellNet and RNA-seq
Nature Protocols.
Radley AH, Schwab RM, Tan Y, Kim J, Lo EKW, Cahan P
A protocol for using CellNet with RNA-seq to evaluate how well engineered cells establish cell-type-specific gene regulatory networks.
Apr 2017 | PubMed
38
Understanding development and stem cells using single cell-based analyses of gene expression
Development.
Kumar P, Tan Y, Cahan P
Review: Examines how scRNA-seq reveals mammalian developmental dynamics and stem cell biology through specialized analytical approaches.
2017 | PubMed
37
Engineered Murine HSCs Reconstitute Multi-lineage Hematopoiesis and Adaptive Immunity.
Cell Rep.
Lu YF, Cahan P, Ross S, Sahalie J, Sousa PM, Hadland BK, Cai W, Serrao E, Engelman AN, Bernstein ID, Daley GQ.
Notch ligand exposure of HoxB4-expressing ESC-derived HSCs enables multi-lineage hematopoietic reconstitution and adaptive immunity in mice.
Dec 2016 | PubMed
36
TGF-β inhibitors stimulate red blood cell production by enhancing self-renewal of BFU-E erythroid progenitors.
Blood.
Gao X, Lee HY, da Rocha EL, Zhang C, Lu YF, Li D, Feng Y, Ezike J, Elmes RR, Barrasa MI, Cahan P, Li H, Daley GQ, Lodish HF.
TGF-beta receptor III marks early erythroid progenitors; blocking TGF-beta signaling increases their self-renewal and red blood cell output.
Oct 2016 | PubMed
35
Posttranscriptional manipulation of TERC reverses molecular hallmarks of telomere disease
Journal of Clinical Investigation.
Boyraz B, Moon DH, Segal M, Muosieyiri MZ, Aykanat A, Tai AK, Cahan P, Agarwal S.
Inhibiting PAPD5 poly(A) polymerase restores telomerase RNA levels, telomerase activity, and telomere length in PARN-mutant patient cells.
Aug 2016 | PubMed
34
Multiple mechanisms disrupt the let-7 microRNA family in neuroblastoma
Nature.
Powers JT, Tsanov KM, Pearson DS, Roels F, Spina CS, Ebright R, Seligson M, de Soysa Y, Cahan P, Theißen J, Tu HC, Han A, Kurek KC, LaPier GS, Osborne JK, Ross SJ, Cesana M, Collins JJ, Berthold F, Daley GQ
Let-7 miRNA disruption via LIN28B, MYCN sponging, or genetic loss is a unifying oncogenic mechanism in neuroblastoma.
Jul 2016 | PubMed
33
LIN28 Regulates Stem Cell Metabolism and Conversion to Primed Pluripotency
Cell Stem Cell.
Zhang J, Ratanasirintrawoot S, Chandrasekaran S, Wu Z, Ficarro SB, Yu C, Ross CA, Cacchiarelli D, Xia Q, Seligson M, Shinoda G, Xie W, Cahan P, Wang L, Ng SC, Tintara S, Trapnell C, Onder T, Loh YH, Mikkelsen T, Sliz P, Teitell MA, Asara JM, Marto JA, Li H, Collins JJ, Daley GQ
LIN28A and LIN28B cooperatively regulate reprogramming, naive-to-primed pluripotency conversion, and mitochondrial metabolism in stem cells.
Jun 2016 | PubMed
32
Computational Tools for Stem Cell Biology
Trends in Biotechnology.
Bian Q and Cahan P
Review: Surveys computational tools and approaches for analyzing and engineering stem cell identity and fate decisions.
Jun 2016
31
Enabling direct fate conversion with network biology
Nature Genetics.
Cahan P
Perspective: Describes Mogrify, a network biology framework that predicts transcription factor combinations needed for direct conversion between human cell types.
Feb 2016 | PubMed
30
Transcriptional Landscape of Cardiomyocyte Maturation
Cell Reports.
Uosaki H, Cahan P, Lee DI, Wang S, Miyamoto M, Fernandez L, Kass DA, Kwon C
An atlas of gene regulatory networks across cardiomyocyte maturation reveals stem-cell-derived cardiomyocytes arrest at the late embryonic stage.
Nov 2015 | PubMed
29
Poly(A)-specific ribonuclease (PARN) mediates 3′-end maturation of the telomerase RNA component
Nature Genetics.
Moon DH, Segal M, Boyraz B, Guinan E, Hofmann I, Cahan P, Tai AK, Agarwal S
PARN removes oligo(A) tails from telomerase RNA; its mutation causes TERC degradation leading to telomere disease.
Oct 2015 | PubMed
28

Preprints

The Hippo-YAP/TAZ-TEAD axis promotes multipotency in bone marrow stromal cells
bioRxiv
Cheng YH, Chan CHR , Bian Q, Merling RK, Kuznetsov SA, Robey PG, Cahan P
TEAD transcription factors, regulated by Hippo signaling, maintain bone marrow stromal cell multipotency and inhibit differentiation.
May 2024 | PubMed
A systematic comparison of computational methods for expression forecasting
bioRxiv
Kernfeld EM, Yang Y, Weinstock JS, Battle A#, Cahan P#
Jul 2023 | PubMed

Published prior to joining Johns Hopkins

Defining cellular identity through network biology
Cell Cycle.
Cahan P, Morris SA, Collins JJ, Daley GQ
Perspective: Discusses how network biology approaches, including CellNet, can quantify and guide cellular identity in engineered cells.
Nov 2014 | PubMed
27
Deconstructing transcriptional heterogeneity in pluripotent stem cells
Nature.
Kumar RM*, Cahan P*, Shalek A, Satija R, DaleyKeyser A, Li H, ZhangJ, Pardee K, Gennert D, Trombetta JJ, FerranteTC, Regev A, Daley GQ, Collins JJ
MicroRNA removal or signaling inhibition drives pluripotent stem cells into a low-noise ground state via the Myc/Lin28/let-7 axis.
Dec 2014 | PubMed
26
A non-transcriptional role for Oct4 in the regulation of mitotic entry
Proceedings of the National Academy of Sciences.
Zhao R*, Deiblerb RW*, Lerou PH, Ballabeni A, Heffner GC, Cahan P, Unternaehrer JJ, Kirschner MW, and Daley GQ
Oct4 directly inhibits Cdk1 activation to prevent premature mitotic entry in embryonic stem cells, independent of its transcriptional activity.
Nov 2014 | PubMed
25
CellNet: Network Biology Applied to Stem Cell Engineering
Cell.
Cahan P*, Li H*, Morris SA*, Lummertz da Rocha E, Daley GQ, Collins JJ
CellNet uses gene regulatory networks to assess how faithfully engineered cells recapitulate target cell types and suggests improvements.
Aug 2014 | PubMed
24
Dissecting Engineered Cell Types and Enhancing Cell Fate Conversion via CellNet
Cell.
Morris SA*, Cahan P*, Li H*, Zhao AM, San Roman AK, Shivdasani RA, Collins JJ, Daley GQ
CellNet diagnoses aberrant gene networks in engineered cells and reveals that induced hepatocytes harbor an intestinal program.
Aug 2014 | PubMed
23
Hippo pathway activity influences liver cell fate
Cell.
Yimlamai D, Christodoulou C, Galli GG, Yanger K, Pepe-Mooney B, Gurung B, Shrestha K, Cahan P, Stanger BZ, Camargo FD
Inactivation of Hippo signaling in vivo dedifferentiates mature hepatocytes into self-renewing progenitor-like cells via Notch activation.
Jun 2014 | PubMed
22
Origins and implications of pluripotent stem cell variability and heterogeneity
Nature Reviews Molecular Cell Biology.
Cahan P, Daley GQ
Review: Examines how genetic and epigenetic variation drives functional variability between pluripotent stem cell lines and heterogeneity within clones.
Jun 2013 | PubMed
21
The transcriptional landscape of hematopoietic stem cell ontogeny
Cell Stem Cell.
McKinney-Freeman S*, Cahan P*, Li H*, Lacadie SA, Huang HT, Curran M, Loewer S, Naveiras O, Kathrein KL, Konantz M, Langdon EM, Lengerke C, Zon LI, Collins JJ, Daley GQ
Transcriptome profiling of embryonic HSCs reveals distinct developmental stages and validates novel regulators of HSC specification.
Nov 2012 | PubMed
20
Chromatin-modifying enzymes as modulators of reprogramming
Nature.
Onder TT, Kara N, Cherry A, Sinha AU, Zhu N, Bernt KM, Cahan P, Marcarci BO, Unternaehrer J, Gupta PB, Lander ES, Armstrong SA, Daley GQ
Inhibition of H3K79 methyltransferase DOT1L enhances iPSC reprogramming and can substitute for KLF4 and c-Myc.
Mar 2012 | PubMed
19
Polycomb repressive complex 2 regulates normal development of the mouse heart
Circulation Research.
He A, Ma Q, Cao J, von Gise A, Zhou P, Xie H, Zhang B, Hsing M, Christodoulou DC, Cahan P, Daley GQ, Kong SW, Orkin SH, Seidman CE, Seidman JG, Pu WT
Cardiac-specific loss of EZH2 disrupts cardiomyocyte proliferation and gene silencing, causing lethal congenital heart malformations.
Feb 2012 | PubMed
18
Investigating monogenic and complex diseases with pluripotent stem cells
Nature Reviews Genetics.
Zhu H, Lensch MW, Cahan P, Daley GQ
Review: Surveys the use of pluripotent stem cells combined with genome-wide analyses to study monogenic and complex genetic diseases.
Apr 2011 | PubMed
17
Donor cell type can influence the epigenome and differentiation potential of human induced pluripotent stem cells
Nature Biotechnology.
Kim K, Zhao R, Doi A, Ng K, Unternaehrer J, Cahan P, Huo H, Loh YH, Aryee MJ, Lensch MW, Li H, Collins JJ, Feinberg AP, Daley GQ
Human iPSCs retain residual DNA methylation signatures of their donor tissue, creating an epigenetic memory that biases differentiation.
Nov 2011 | PubMed
16
Sequencing a mouse acute promyelocytic leukemia genome reveals genetic events relevant for disease progression
Journal of Clinical Investigation.
Wartman LD, Larson DE, Xiang Z, Ding L, Chen K, Lin L, Cahan P, Klco JM, Welch JS, Li C, Payton JE, Uy GL, Varghese N, Ries RE, Hoock M, Koboldt DC, McLellan MD, Schmidt H, Fulton RS, Abbott RM, Cook L, McGrath SD, Fan X, Dukes AF, Vickery T, Kalicki J, Lamprecht TL, Graubert TA, Tomasson MH, Mardis ER, Wilson RK, Ley TJ.
Whole-genome sequencing of a mouse APL identified a recurrent Jak1 mutation and Kdm6a deletion relevant to human leukemia.
Apr 2011 | PubMed
15
Structural variation of the mouse natural killer gene complex
Genes and Immunity.
Higuchi DA, Cahan P, Gao J, Ferris ST, Poursine-Laurent J, Graubert TA, Yokoyama WM.
Array CGH across 21 mouse strains reveals structural copy number variation in the natural killer gene complex predicting strain phenotypes.
Dec 2010 | PubMed
14
Integrated genomics of susceptibility to alkylator-induced leukemia in mice
BMC Genomics.
Cahan P, Graubert TA
Integrated genomic networks identify cell cycle and DNA repair pathways as key contributors to therapy-related AML susceptibility in mice.
Nov 2010 | PubMed
13
Epigenetic memory in induced pluripotent stem cells
Nature.
Kim K, Doi A, Wen B, Ng K, Zhao R, Cahan P, Kim J, Aryee MJ, Ji H, Ehrlich LI, Yabuuchi A, Takeuchi A, Cunniff KC, Hongguang H, McKinney-Freeman S, Naveiras O, Yoon TJ, Irizarry RA, Jung N, Seita J, Hanna J, Murakami P, Jaenisch R, Weissleder R, Orkin SH, Weissman IL, Feinberg AP, Daley GQ.
iPSCs retain donor-tissue DNA methylation patterns that bias differentiation; nuclear transfer more completely resets the epigenome.
Sep 2010 | PubMed
12
POU4F1 is associated with t(8;21) acute myeloid leukemia and contributes directly to its unique transcriptional signature
Leukemia.
Fortier JM, Payton JE, Cahan P, Ley TJ, Walter MJ, Graubert TA.
POU4F1 is overexpressed in t(8;21) AML and directly contributes to its unique transcriptional signature independently of AML1/ETO.
May 2010 | PubMed
11
The impact of copy number variation on local gene expression in mouse hematopoietic stem and progenitor cells
Nature Genetics.
Cahan P, Li Y, Izumi M, Graubert TA
Germline DNA copy number variants account for up to 28% of strain-dependent gene expression variation in mouse HSCs.
Apr 2009 | PubMed
10
wuHMM: a robust algorithm to detect DNA copy number variation using long oligonucleotide microarray data
Nucleic Acids Research.
Cahan P, Godfrey LE, Eis PS, Richmond TA, Selzer RR, Brent M, McLeod HL, Ley TJ, Graubert TA.
Presents wuHMM, a hidden Markov model algorithm for detecting DNA copy number variants from array CGH data.
Apr 2008 | PubMed
9
Meta-analysis of microarray results: challenges, opportunities, and recommendations for standardization
Gene.
Cahan P, Rovegno F, Mooney D, Newman JC, St Laurent G 3rd, McCaffrey TA
Describes a meta-analysis approach for integrating microarray results across studies to identify reproducible gene expression signatures.
Oct 2007 | PubMed
8
A high-resolution map of segmental DNA copy number variation in the mouse genome
PLoS Genetics.
Graubert TA, Cahan P*, Edwin D*, Selzer RR, Richmond TA, Eis PS, Shannon WD, Li X, McLeod HL, Cheverud JM, Ley TJ
High-resolution CGH identifies over 1,300 copy number variant regions across 21 inbred mouse strains, spanning 3.2% of the genome.
Jan 2007 | PubMed
7
Involvement of HTLV-I Tax and CREB in aneuploidy: a bioinformatics approach
Retrovirology.
de la Fuente C, Gupta MV, Klase Z, Strouss K, Cahan P, McCaffery T, Galante A, Soteropoulos P, Pumfery A, Fujii M, Kashanchi F
Tax-mediated CREB transactivation alters kinetochore assembly gene expression, contributing to aneuploidy in HTLV-I-infected cells.
Jul 2006 | PubMed
6
Systems pharmacogenomics in yeast
Pharmacogenomics.
Cahan P, Marsh S, McLeod HL
Review: Surveys genome-wide deletion screens in yeast revealing genes required for resistance to 12 DNA-damaging anticancer agents.
Mar 2006 | PubMed
5
List of lists-annotated (LOLA): a database for annotation and comparison of published microarray gene lists
Gene.
Cahan P, Ahmad AM, Burke H, Fu S, Lai Y, Florea L, Dharker N, Kobrinski T, Kale P, McCaffrey TA
LOLA is a database for storing, reannotating, and comparing gene lists from microarray studies across platforms and species.
Oct 2005 | PubMed
4
Genomic profiling of acquired resistance to apoptosis in cells derived from human atherosclerotic lesions: potential role of STATs, cyclinD1, BAD, and Bcl-XL
Journal of Molecular and Cellular Cardiology.
Gagarin D, Yang Z, Butler J, Wimmer M, Du B, Cahan P, McCaffrey TA
Transcript profiling of atherosclerotic lesion cells identifies STATs, cyclin D1, and Bcl-xL as mediators of acquired apoptosis resistance.
Sep 2005 | PubMed
3
Identification and distribution of sequences having similarity to mitochondrial plasmids in mitochondrial genomes of filamentous fungi
Molecular Genetics and Genomics.
Cahan P, Kennell JC
Mitochondrial plasmid sequences have invaded fungal mitochondrial genomes, comprising over 2% of Neurospora crassa mitochondrial DNA.
Jul 2005 | PubMed
2
Ranking Retrieval Systems without Relevance Judgments
Proposes a method for evaluating information retrieval system performance without requiring manual relevance judgments.